十大网络赌博网站排行
83396127
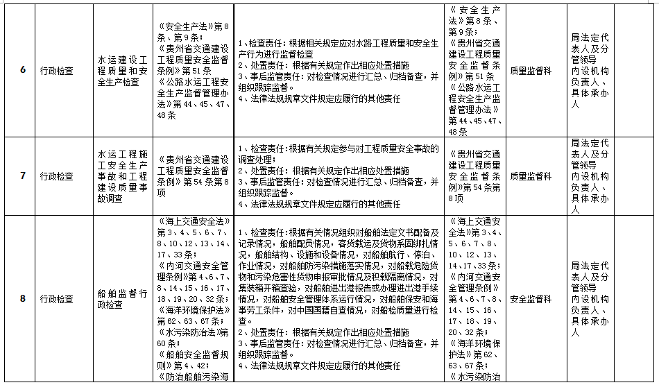
贵州省地方海事局(贵州省航务管理局)权力清单和责任清单目录
20
厅法规处
2018-06-06 16:40:00
5948536
权责清单
长者版
|
无障碍浏览
|
加入收藏
|
设为首页
|
登录个人中心
搜索
首页
新闻中心
十大网络赌博网站排行
政务服务
公众参与
出行服务
当前位置:
首页
-
十大网络赌博网站排行
-
重点领域信息公开
-
权责清单
贵州省地方海事局(贵州省航务管理局)权力清单和责任清单目录
发布日期:2018-06-06 16:40
作者:
来源: 厅法规处
字号:
小
中
大
分享:
X
一键下载:
省地方海事局2018年权责清单.doc
折叠
角色模式
返回顶部
十大网络赌博网站排行
沙巴官网
bg真人娱乐
lol菠菜
澳门新葡京娱乐城